漫画柜
学校主页
ENGLISH
邮件系统
OA办公系统
漫画柜概况
中留服简介
漫画柜简介
组织架构
漫画柜 领导
师资队伍
发展历程
人才招聘
海外院校
美加
英澳新
日意
东南亚
合作项目
本科学分项目
硕士项目
小语种留学项目
人才培养
学生培养
学生管理
升学服务
留学服务
语言培训
硕士单申
校友服务
优秀校友
校友风采
学生档案
职业发展
学位认证
常见问题
考试中心
中心简介
考试动态
漫画柜公告
科学研究
创新实验班
区域与国别研究
国际化人才培养研究
学术活动掠影
党建思政
党建工作
思政教育
党史学习教育
党纪学习教育
师德师风
报名咨询
报名咨询
联系方式
录取及成绩查询
Open Menu
漫画柜概况
海外院校
合作项目
人才培养
留学服务
校友服务
考试中心
科学研究
党建思政
报名咨询
Open Menu
漫画柜概况
海外院校
合作项目
人才培养
留学服务
校友服务
考试中心
科学研究
党建思政
报名咨询
人才培养
学生培养
+
培养模式
-
培养特色
-
学生管理
+
教学管理
-
宿舍管理
-
心理辅导
-
学生活动
-
升学服务
+
行前培训
-
签证培训
-
成功案例
-
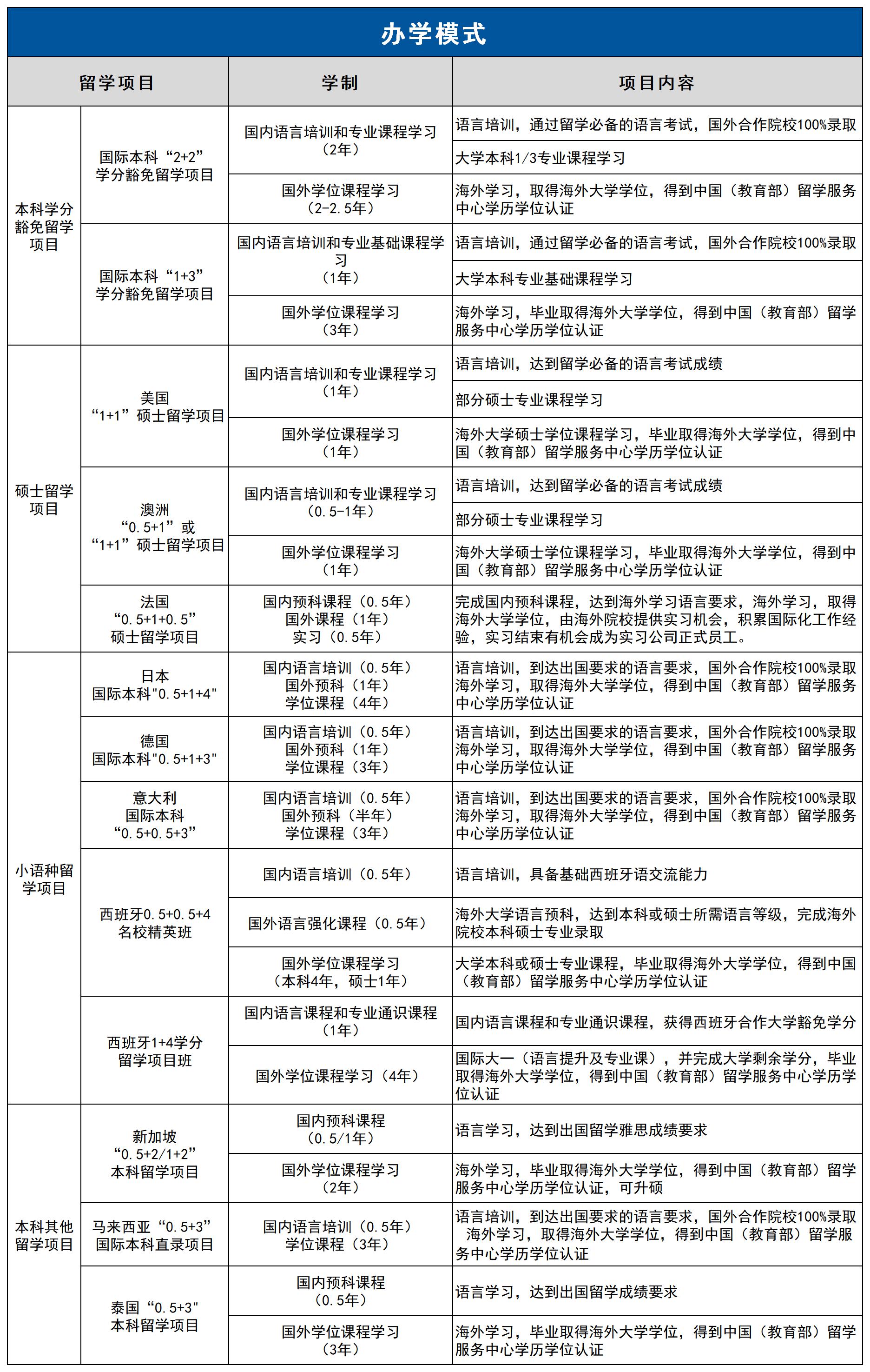
人才培养
当前位置:
漫画柜
>>
人才培养
>>
培养模式